宣讲时间:2016年10月15日(周六)上午9:30——11:30
宣讲地点:玉泉永谦活动中心小剧场
一、 公司介绍
中车株洲电力机车研究所有限公司(中国中车株洲所)始创于1959年,前身是铁道部株洲电力机车研究所,现为中国中车股份有限公司一级全资子公司。
历经50余年改革发展,见证新中国铁路电气化科技进步与产业发展的中国中车株洲所,始终坚持以科技为先导,以创新为旗帜,促进产业快速成长,已形成“电气传动与自动化、高分子复合材料应用、新能源装备、电力电子(基础)器件”四大产业板块,十大业务主体,旗下拥有三家上市公司、八个国家级科技创新平台、三个企业博士后科研工作站,并拥有五个海外技术研发中心、12家境外分(子)公司,2015年实现销售收入300亿元。
通过引进消化吸收和自主创新相结合、中国中车株洲所具备强大的自主研发与创新能力,已构建完成在轨道交通装备牵引传动与控制系统领域的自主创新研发平台,拥有了成熟先进的电气系统集成、变流及控制、车载控制与诊断、电力电子器件、高分子复合材料工程化应用、列车运行控制、风力发电装备集成及关键部件、电动汽车整车集成及关键部件、工程机械及其电气控制、通信与信息化应用等关键核心技术,同步实现了设计、制造与试验平台的完整打造。
创新不止,领跑不息。中国中车株洲所将大力推进“4425”战略,坚定不移地向着“十三五”500亿宏伟目标稳步迈进,矢志成为“技术引领、行业一流、跨界经营,高端、高效、高质量”的国际化产业集团。
二、招聘要求
1、学历要求
全日制统招2017届毕业生博士研究生、硕士研究生、本科。
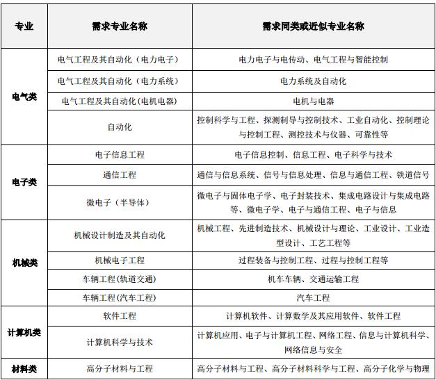
2、专业需求


三、应聘基本流程
第一步:网申/微信投递简历
第二步:参加中车株洲电力机车研究所有限公司校园招聘专场宣讲会
第三步:笔试
第四步:面试、复试
第五步:录用面谈
第六步:签订三方协议
四、简历投递渠道:
1、网申投递简历:http://csrzic.zhiye.com/Campus
2、微信投递简历:

3、欲了解更多招聘信息请关注公司官网微信:


